バランス型2A3全段差動プッシュプルモノラルアンプ(6A3からの改造)
(2025.12.18) ※2A3に変えてからの不調は、最終的に「グリッド抵抗が定格である50KΩを超えていて、個体差でグリッド電流が流れてしまっていたため」でした。そのため回路図のグリッド抵抗47KΩを、39KΩに修正しています。
(2026.01.02) ※上記の対応をしても同じ2本が同じようになってしまったため、これは定格ギリギリというより流れやすさが異常だと判断して、新たに2A3を2本購入しました(グリッド抵抗値は下げたまま)。
バランス型6A3全段差動プッシュプルモノラルアンプ(以下、6A3アンプ)の6A3が1本壊れました。フィラメントが点灯しません。
予備はもうないので新しく買うしかありませんが、その前にふと、6A3はあまり入手性が良くないよなあその点は6B4Gのほうがちょっとマシだからなどと思っていたら、そもそもお手軽だったはずのロシア管がクソ戦争のおかげで入ってこなくて入手難あるいは高騰という。
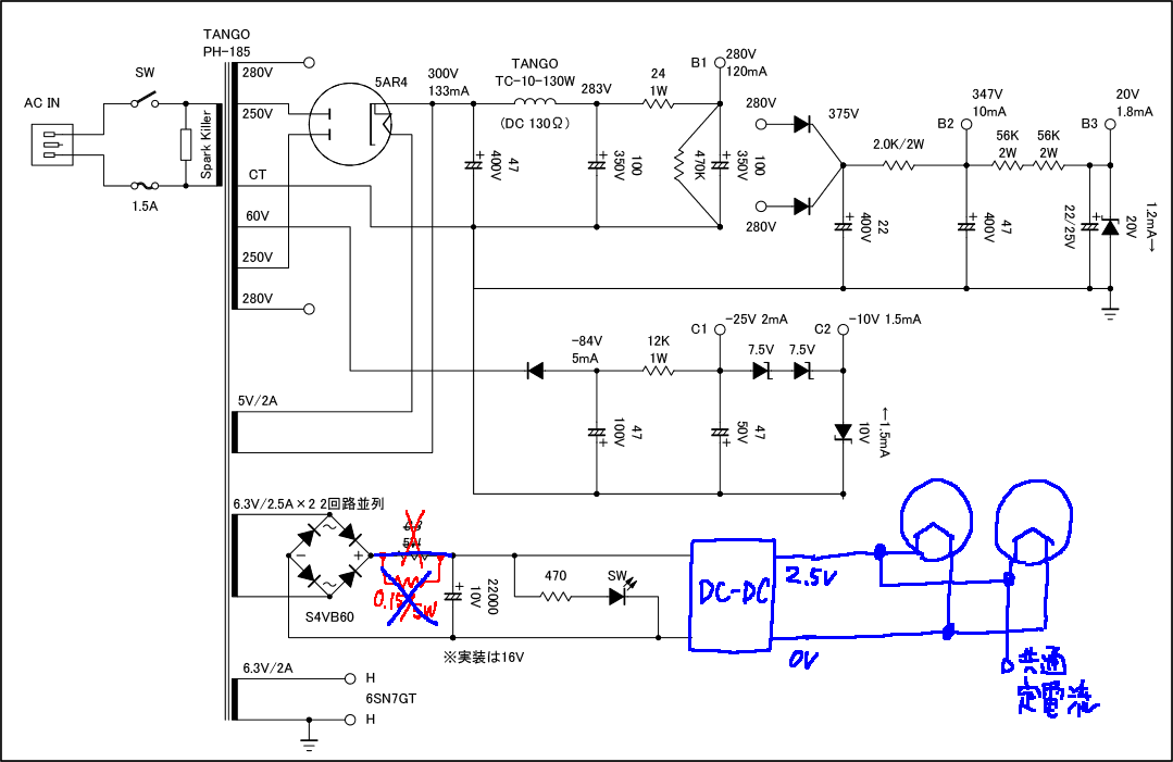
そこで、思い切って入手性なら最高な2A3用に変えることにしました。フィラメント直流点火回路は6.3V・1A×2(並列)から、2.5V×2・2.5A(直列)にします。前は同じトランスの同じ巻き線で300Bを2本点火(5V・1.2A×2)していたので容量は問題ありません。
ただ2A3も、もはやペア1万円ではとても買えない。でもなんとか安くということで、(ここから先は自己責任で)中国ブランドPSVANEの2A3BをAliExpressで購入することにしました。円安まっただ中ですが、ペア送料込みで12千円〜16千円くらいです。最近の発送はFree Shippingでも安定していて、今回は注文から5日間で届きました。
変更点は上に書いたとおり、フィラメント点火回路に抵抗を追加して配線をちょっと変えるだけです。
0.15Ω/5Wは酸化金属皮膜抵抗いわゆる酸金を使いました。トランスによっても変わると思うので、いくつか用意してカットアンドトライで決めます。
作ってみて、左は6A3アンプ、右はこの2A3アンプにして、いつもどおりテレビを鳴らして見ていますが、自分ではまったく違和感ありません。まあどっちも1枚プレートですし予想どおりであります。それでも、お金に余裕ができたらもう一方も同じにしたいです、気分的に。
参考:師匠と弟子のいいたい放題-22 左右同ジデナケレバナラヌ問題
最終的に、左右両方とも2A3になりました。 (2025.06.21)
2A3フィラメントを直列にしているのが気に入らないので、DC-DCコンバータで6.3V→2.5V変換して並列で点火できないかと検討、ChatGPTに聞いてみたら、秋月電気のAE-OKL-T/6-W12N-Cがあるよというので、高くもないしうまくいかなくても(例えば負荷を賄いきれないとか)いいやということで試してみました。上で追加した0.15Ω/5W抵抗は外してショートさせます。

電源回路(フィラメントが並列になっていることに注意)
実際やってみると、電源オンから2〜3分、コンバータがチチチチ鳴きます。これはフィラメントが低温では抵抗値が小さく、コンバータがその負荷に耐えられないためです。電圧がほとんど上がらないなりに少しずつ電流が流れるとしだいに暖まり始め、電圧が上がり始めると急激に所定の電圧に到達し安定します。これを避けるために、ChatGPTはリレーを入れてフィラメントと直列に抵抗→ショートを切り替えることを勧めてきますが、それを設置する場所も厳しいのでこのままいくことにしました。いざとなったら、コンバータを取り除いて直結すれば6A3用の回路にそのまま戻せます。 (2026.01.02)



